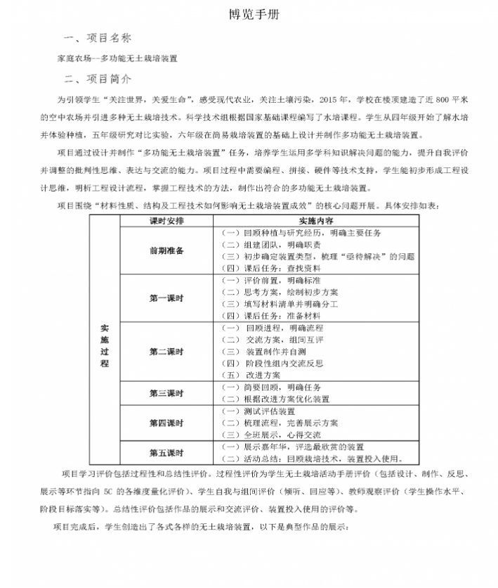
家庭农场–多功能无土栽培装置 课程实践学科课程实践 2月 19, 2022 Updated: 3月 2, 2022 最新推荐 评价工具 STEM课程设计与实施的评价 3月 2, 2022 0 (一)STEM课程设计开发阶段的评价 阅读更多 评价工具 STEM学科及实施结果的评价 3月 2, 2022 0 阅读更多 课程标准 普通高中信息技术课程标准(2017年版) 3月 2, 2022 0 完整内容查看以下文件: 普通高中信息技术课程标准(2017年版)下载 阅读更多 课程标准 普通高中通用技术课程标准(2017年版) 3月 2, 2022 0 完整内容查看下方文件: 普通高中通用技术课程标准(2017年版)下载 阅读更多 相关文章 评价工具 STEM课程设计与实施的评价 3月 2, 2022 0 (一)STEM课程设计开发阶段的评价 阅读更多 评价工具 STEM学科及实施结果的评价 3月 2, 2022 0 阅读更多 课程标准 普通高中信息技术课程标准(2017年版) 3月 2, 2022 0 完整内容查看以下文件: 普通高中信息技术课程标准(2017年版)下载 阅读更多 课程标准 普通高中通用技术课程标准(2017年版) 3月 2, 2022 0 完整内容查看下方文件: 普通高中通用技术课程标准(2017年版)下载 阅读更多 留下一个答复 取消回复 请输入你的评论! 请在这里输入你的名字 您输入了错误的电子邮件地址! 请在此输入您的电子邮件地址 在我的浏览器中保存我的姓名,电子邮件和网站,以便下次评论。