本案例由深圳市盐田区盐港小学三(4)班吴欣潼家庭提供。
这个春节,静悄悄。一座座城空了,一个个鲜活的生命走了,面对那些触目惊心的数字我们痛心疾首却无能无力,唯有居家自行隔离,保护好自己,及时关注新型冠状病毒感染的肺炎疫情。可有一群人,他们是黑夜的一道光,点燃了整个夜空,是巍峨凛然的青山,屹立不倒。我们平安居家的同时,他们的逆风而行,用仁爱和信仰坚守着生命的防线。他们是谁呢?有为众人抱薪者——李文亮医生,有老骥伏枥,志在千里——钟南山院士,有仁心去痛驱疾痼的——白衣天使……是这一群英雄,用生命拯救生命。所有人有道不尽的感谢,或是录制一首歌,或是写一篇文章,或是绘上肖像画,表达对英雄们深深的敬意。
一、选择主题
在深圳市盐田区教科院相关文件精神的指导下,根据此次新型冠状病毒肺炎疫情,我们全家开展了以“我是小设计师”为主题的家庭项目式学习。为表达我们全家对抗疫英雄的感谢和敬仰,此次家庭项目式学习目标是完成一套(6张,12面)含有中英文诗经植物文化、绘制英雄人物肖像的明信片。
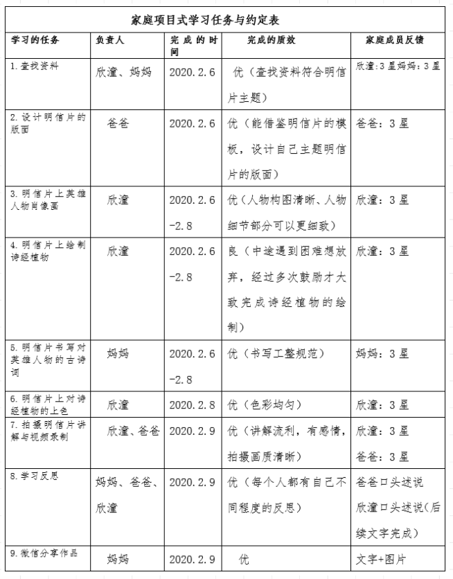
二、制定规则
俗话说:无规矩不成方圆。尤其是家庭全员参与的情况下,更应该制定相应的规则和任务。我们三个人召开了一次家庭会议,头脑风暴出了各自承担的任务和遵守的约定。

借助网络、微信公众号等资源,我们查找了关于李文亮医生、钟南山院士、白衣天使、抗疫军人等相关推文和信息。同时结合我们学校假期诗经植物项目学习的内容,把这些抗疫英雄的人物形象与诗经植物结合,每一种诗经植物象征着不同英雄人物的精神品质。
四、动手制作
有了前期的任务布置和分工,以及资料的搜集,制作含有诗经植物致谢明信片也便有了导航。在潼爸设计好的明信片模板上,我们把诗经植物和相应的英雄人物一一对应,然后由欣潼完成绘图。这一画用了三天时间才把人物和植物画完。明信片上的邮票,我们采用了盐港小学的校徽图标,也是手绘完成。对英雄人物的致谢我们采用了古诗词,因为他们就是最美的古诗词,永远温暖着我们。
五、作品展示
一笔一画皆是感谢。这套致谢明信片不仅仅是一份作品,更是我们一家人心底里的谢意!它虽小,却装满一个家的的情意。

六、总结反思
欣潼:这次项目式学习是我第一次成为主角学习。刚开始,我特别高兴,因为终于有机会成为家庭的主要负责人来组织这次学习。我先在家里组织爸爸妈妈开了一次家庭会议,会议的主题就是围绕我是小设计师开展。我从妈妈的手机上找到学校发的这个项目式学习的文件,仔细读了一遍,有些地方不是很懂,请教了爸爸和妈妈,很快,我就从暑假我们购买的一套明信片找到了灵感。我想要给抗疫战士们送上自己绘制的明信片。日常我和爸爸妈妈通过电视知道了这次新型冠状病毒肺炎最初是来源蝙蝠,后来在武汉的一个市场开始了疫情。我在电视上看到很多的抗疫战士们,他们日夜奋战在武汉各大医院,我帮不上什么忙,但我可以用我手中的笔表达我心中的感谢。有了目标后,我们开始进行资料的搜集了。我做事有点没有耐心,刚找到一些,就不想再查下去了,爸爸妈妈一直鼓励我,我硬着头皮查下去,把找到的资料截屏,再请教妈妈如何归纳整理。我觉得自己最大的收获就是用百度搜索关键词查资料,还画了6个英雄人物的肖像画,6种诗经植物素描。虽然画了三天,我的手都酸了,但一想到是送给那些抗疫的英雄,我就暗暗坚持画下去。而且我还学会了中英文在线翻译。不过,我也有做得不好的地方,遇到困难会闹情绪,做事情有些急躁,少了些耐心。我希望以后自己能改掉这些不好的地方。
潼妈:这次的家庭项目式学习,基于传承和学习中华传统文化的基础上,结合我校校本课程特色以及孩子的年龄特点,将美术学科知识、语文学科知识、以及简要的数学测量和统计,让孩子学会了如何借助手机、电脑在百度上查询资料,并对资料进行提取和归纳,在实践中,锻炼了孩子的耐心和克服困难的意志力。最重要的是让孩子懂得感恩,学习抗疫英雄们的精神,体悟生命的意义和价值。武汉发生的新型冠状病毒肺炎,给了我们最好的课堂,我们看到了什么是以身许国,什么是生于忧患,什么是精致利己,什么是逆向而行,什么是同舟共济,什么是众志成城,什么是祖国有难,我必回家。在这场没有硝烟的战场,人人都是战斗的主角。除了管理好自己的情绪,还要科学甄别各类信息,要对世界,对中国,对武汉充满信心。乐观不是口号,它需要我们对信念的坚守,对科学常识的尊重。比如“戴口罩、学会洗手”。这一切,离不开学习。活到老,学到老的钟南山院士,他让所有中国人在疫情面前看到曙光。那便是知识的力量。
一次家庭项目式学习远不及我们对世界的认知,对生命理解,对英雄人物的致谢。但它让我们明白,唯有学起来,日后才有能力为祖国贡献力量。在这次学习中也存在一些不足,有在学习过程中,缺乏对孩子查找资料的耐心;有因没有达到预期的质效而去批评孩子;有因孩子遇到困难时,没有真正地理解和尊重孩子,而是一味地按照成年人的思维快速、高效来完成这次家庭项目式学习;有时还会凭借自己的经验喧宾夺主,不敢放手让孩子去发挥。同时,爸爸的参与还不够主动,需要不断提醒。
子曰:“学而不思则罔,思而不学则殆”,相信有思考,有学习,日后的家庭项目式学习会有新的收获。




