
目录
课程设计方案
- 项目基本信息
二、项目简介
三、驱动问题
四、学习目标
五、项目学习评价
(一)总结性评价
(二)过程性评价
六、项目安排
课程活动方案
一、项目概述
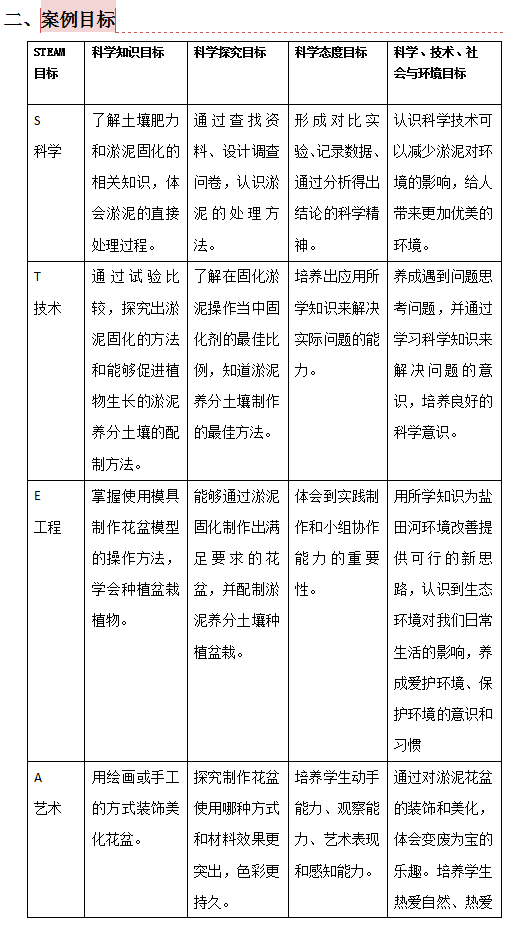
二、案例目标
三、案例实施过程
(一)识别问题,明确需求
(二)撰写方案,提供支架
(三)创意设计,原型创作
(四)测试评估,优化改进
(五)展示分享、总结评价
四、学生作品展示及点评
五、案例实施成效及反思
(一)学生反思
(二)教师反思
(三)项目成效
六、附件
(一)学生活动手册
(二)学生作品及学生过程资料











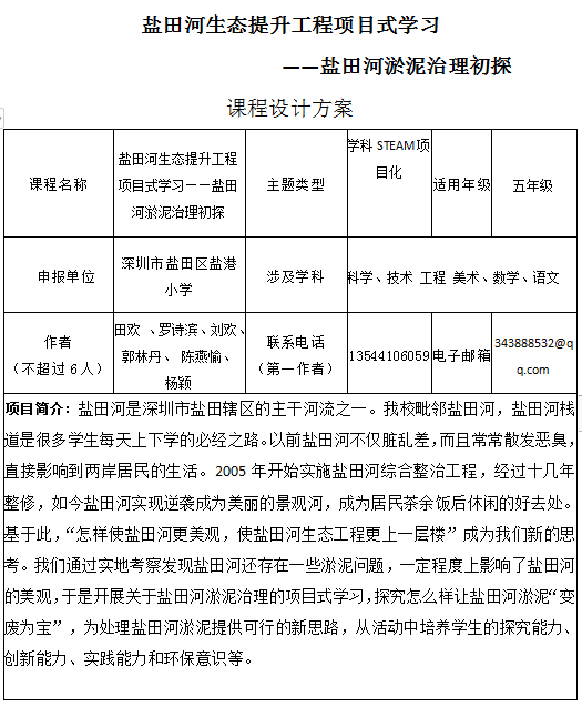
盐田河生态提升工程项目式学习
——盐田河淤泥治理初探
项目实施案例
- 项目概述
盐田河是深圳市盐田辖区的主干河流之一。我校毗邻盐田河,盐田河栈道是很多学生每天上下学的必经之路。以前盐田河不仅脏乱差,而且常常散发恶臭,直接影响到两岸居民的生活。2005年开始实施盐田河综合整治工程,经过十几年整修,如今盐田河实现逆袭成为美丽的景观河,成为居民茶余饭后休闲的好去处。基于此,“怎样使盐田河更美观,使盐田河生态工程更上一层楼”成为我们新的思考。我们通过实地考察发现盐田河还存在一些淤泥问题,一定程度上影响了盐田河的美观,于是开展关于盐田河淤泥治理的项目式学习,探究怎么样让盐田河淤泥“变废为宝”,为处理盐田河淤泥提供可行的新思路,从活动中培养学生的探究能力、创新能力、实践能力和环保意识等。


- 案例实施过程
(一)识别问题,明确要求
盐田河是深圳市盐田辖区的主干河流之一。我校毗邻盐田河,盐田河栈道是学校大多数学生每天上下学的必经之路。然而随着港口、物流等产业的高速发展,盐田区人口剧增,使得盐田河污染日益严重,河水浑浊,常常散发恶臭,两岸环境脏、乱、差,这些都直接影响到两岸居民的生产生活。为了解决河道水环境问题,促进盐田区经济和社会发展,2005年深圳市发展和改革局批复同意实施盐田河综合整治工程。经过十年整修,盐田河整体环境有了很大的提升。如今盐田河实现逆袭成为景观河,成为居民茶余饭后休闲的好去处,基于此,我们的主要研究对象就是盐田河,而怎样使盐田河更美观成为我们新的思考。
本环节的学习主要是让学生了解盐田河的历史、盐田河综合整治工程和盐田河的现状,包括盐田河的两岸景观以及河水质量,结合学生自己上下学的所见所感,激发学生对盐田河环境提升工程探究的兴趣,以及思考如何让盐田河更美丽。从而发布接下来的学习任务——盐田河淤泥治理的研究。
- 识别问题
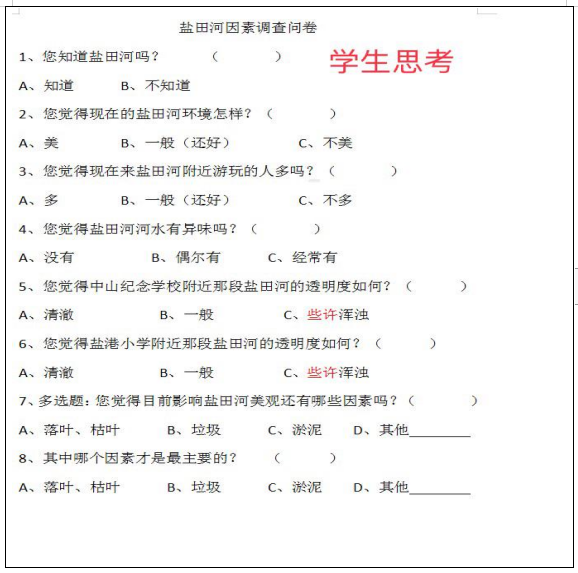
老师在课前组织学生收集和学习盐田河历史及盐田河环境提升工程的相关资料,同时带着学生实地考察盐田河的环境。实地考察的时候,学生及时将所见记录下来。接下来,学生分小组进行问题探究,分问卷调查组、口头访谈组和网络搜集组。问卷调查组负责设置问卷,发放问卷,向盐田周围的居民和师生调查盐田河的水质现状和变化历程;口头访谈组负责对我校师生和社会人员进行采访,了解盐田河河水的现状和变化历程;网络搜集组则负责上网查找资料,了解盐田河的历史和盐田河整治之路。最后,各小组分小组展示探究成果,资源共享。
同学们在分享中可以了解盐田河的环境到底如何,同时也能关注到目前存在的一些问题,比如淤泥较多、围栏生锈等。同学们和老师一起讨论问题:我们可以做些什么让我们的盐田河更美丽呢?利用真实任务驱动学习。学生分小组头脑风暴,讨论让盐田河环境提升的研究问题和解决方案。培养学生提出问题、解决问题以及小组合作的能力。
- 明确要求
“我们可以做些什么让我们的盐田河更美丽呢?”
学生:“我们可以找专业团队来处理淤泥!”
“目前也有在处理淤泥,不过开销非常大,有没有更经济的方式呢?”
学生:“那淤泥能不能废物利用呢?拿来做花盆和肥料?”
此时的学生围绕盐田河的环境提升问题展开讨论,提出问题,同学们将自己的提出的问题列出清单,同时讨论解决方案,从可行性、安全性、价值和意义方面进行讨论,活动进入了高潮。
学生学会用语言文字表达自己对盐田河周围环境的看法,同时也培养学生提出问题、解决问题、小组合作和语言表达的能力,也培养他们热爱盐田河、保护盐田河的情感。当然,学生提出来的解决方法是否可以实现,就需要同学们接下来通过浏览互联网和实地调查,请教专家等方式去解决啦。
- 活动过程记录


(二)撰写方案、提供支架——寻找最佳方案
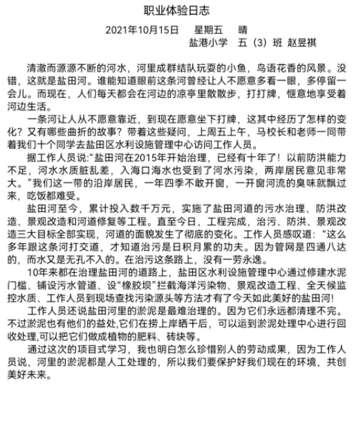
制定计划是活动实施的重要环节。学生参与“聆听盐田区水利设施管理中心所长和香港理工大学淤泥治理专家陈博士的讲座,分享资料,交流讨论”等活动,可为后期“开展淤泥处理的探究(淤泥肥料实验、淤泥固化硬度实验)”方案的确定与实施奠定基础。
1.明确活动目标与内容
1.1活动目标:
目标1:在聆听讲座和职业体验过程中,培养学生的倾听和获取信息学习能力,从而发展学生总结和反思的思维能力。
目标2:在设计探究实验的过程中,培养学生严谨的科学态度和落实科学调查的实证性原则。
目标3:能够利用盐田河河道淤泥制作出促进植物生长的生态肥料。在一定程度上既处置了淤泥,又有助于恢复生态环境,进而实现让盐田河更美的愿景!学生更加能对探索事物产生更大的研究兴趣。
目标4:能够利用淤泥固化方法,进行固化硬度实验,从而选取合适的固化剂比例来为工程制作提供支持。
1.2主要内容:
让学生在教师的指导下,学生针对盐田河的环境美观进行调查,进而发现河道中的淤泥会影响盐田河的环境美观,激发学生主动思考如何去处理淤泥。
学生思考如何让盐田河更加美丽,开展小组讨论与交流,提出各自观察的影响因素,合力设计调查与探究方案。
1.2.1“淤泥肥料”探究
教师指导学生探究盐田河河道淤泥制作绿化植物肥料的方法。盐田河中的淤泥使得河流不清澈、不够美观,通过将河道淤泥制作为绿化肥料,一方面为淤泥的合理利用提供了解决方案,另一方面利用制作出的淤泥肥料为河道两岸的绿化植物提供更多的养分,实现“取之于河,用之于河”的淤泥高效利用的构想。
本课将通过控制变量法探究淤泥制肥的方法。首先比较直接提取的淤泥与晒干后的淤泥对于植物生长的促进情况,了解到直接提取的淤泥粘性太大会制约植物的生长,晒干的淤泥更适合于用作肥料。再比较不同晒干的淤泥和泥土的混合比例对于植物生长的促进情况找到最佳配比,从而制作出有效的绿化植物肥料。
1.2.2“淤泥固化硬度”探究
教师指导学生探究盐田河河道淤泥固化的方法。盐田河中的淤泥如何“变废为宝”,我们将通过试验探究将黏稠的淤泥固化,提高它的硬度用以制作可以使用的物品,为淤泥的再利用提供一个可行的思路,同样实现“取之于河,用之于河”的淤泥高效利用的构想。
本课将通过让淤泥与不同比例的固化剂混合,开展固化硬度实验,探究出淤泥与固化剂的最佳配比。
2.制定计划
“作为盐田水利设施管理中心的工作人员应如何细化处理淤泥方案以及制定评价标准?

通过分组讨论,分享方案,提出建议,设计和确定各小组的实施方案。体验这一职业,有利于培养学生的职业认同感,在教学的环节中逐步渗透工程思维。
3.编辑课程活动手册
学生的有效探究离不开教师的引导和帮助,所以我们学校提供相关的“脚
手架”。让学生明确在完成总任务的过程中需要有哪些学习、技能、人员支撑。
根据 STEAM 项目流程,我们制定了一套完整的任务表为学生提供了“脚手架”。通过这些表单,让学生清晰地了解 STEAM 学习流程、并能顺利进行下一步的学习。也有利于教师掌握各小组的进度。
(三)创意设计,原型制作
本部分内容在前面探究结论的基础之上,找到淤泥处理后的实际用途。前面根据探究可以知道:淤泥可以处理成为能够促进植物生长的土壤,并且淤泥在固化之后,它的硬度能够用来制作砖块。能否将这两个结论结合起来,为处理后的淤泥找到一个能够“让盐田河更美丽”的用途呢?经过同学们的思考和老师的引导,我们决定用处理后的淤泥为原料制作盆栽。
1.制作花盆
制作盆栽第一步就要解决花盆的问题,既然淤泥经过固化之后的硬度能够制作成砖块,那么也应该能够制作成花盆。同学们根据这一想法开始动手实践。同学们分为4个小组,先根据前面探究得到的淤泥与固化剂的比例将淤泥与固化剂混合,得到花盆制作的原料。每个小组再选择各自的花盆制作模具,将固化后的淤泥导入模具之中,等待晾干。等到完全干透,将外层的模具取下,我们造型不一的花盆就制作完成了。
2.制作淤泥养分土壤
解决了花盆的问题,接下来就该解决土壤问题了。前面经探究得知,将淤泥晒干与土壤混合后其养分肥度会得到提高,对植物的生长有更好的促进作用。根据这一结论,同学们每个小组开始为自己的盆栽准备淤泥养分土壤,先取得适量的淤泥,将它在容器中均匀铺开晾晒,直至晒干结块。将晒干后的淤泥碾碎与取到的普通泥土混合,得到有淤泥养分的种植土壤。
3.种植植物
首先老师向同学们讲解盆栽植物种植的基本知识,在讲解完成后学生就开始使用本组亲手制作的花盆中加入亲手配置的淤泥养分土壤,再将植物种植到花盆当中,最后为盆栽浇上适量的水。这样我们利用淤泥为原料制作的绿化盆栽就完成了。
4.成果比拼
各小组的同学种植的盆栽在各自的悉心照料下,5天后盆栽中的植物大多都成功存活且有肉眼可见的生长。通过比较哪一小组的植物被照料得最好,评选出最佳小组,并向其他同学分享自己的盆栽养护心得。
(四)测试评估,优化改进
1、测试与评估
(1)在“淤泥固化硬度”实验环节中,学生会对按照不同比例的固化剂与淤泥混合制作成淤泥固体(长方体)进行硬度测试,有的小组在测试的过程中,直接选择较大的哑铃导致实验数据不准确;有的小组在进行自由落体观看损坏程度时,由于实验标准没统一,从而导致实验数据不准确;有的小组测试后,对比实验组差距不明显,导致数据不精准。这时候小组成员就会对哑铃的选择、实验标准、对比实验的设计等进行评估,并小组进行讨论交流寻求改进方法。
(2)在以淤泥为原料固化制作花盆时,我们需要对花盆的防水性能进行测试,测试淤泥制作的花盆在长时间被谁浸泡之后是否会溶解,检测花盆的耐用性。我们将同学们制作的花盆样品完全浸泡于装满水的容器中,侵泡时间为2天。两天后我们将花盆取出,未发现明显的溶解现象,经过粗略的测试,其硬度仍满足作为花盆的使用要求。
2、优化改进
(1)“我们一次性选择哑铃的重量太大了,导致实验对象都断了,所以我们要从小的哑铃开始,循序渐进,才能得到可靠的数据。”
“碎了,都碎了”“在这同一高度下,都碎了,这种相同的描述不利于做出区别记录,所以我们应该在碎的程度上,增加区别性用语,才能有利于硬度区分。”
“对比组的实验数据差距不大,也就是对比效果不明显,我觉得应该把对比比例增大,才更加有明显的区分,有利于研究。”
在“淤泥固化硬度”实验环节中,学生像科学家一样去优化自己的实验方案。以实验结果为依据,在反思过程中发现问题,并解决问题。需要注意的是,教师需要引导和督促学生完成实验,在课中收集各小组在实验过程中遇到的问题,并及时进行集中的指导。
学生通过收集资料——设计方案——动手实验——实验修正的一个循环过程中,不断地更新和优化,体现了科学思维,使其在后续汇报反思环节中有据可循,尊重科学和事实,树立严谨的科学态度。
(2)使用固化后的淤泥制作出来的花盆颜色灰暗,缺少美感。为了让我们的盆栽显得更加赏心悦目,同学们充分发挥自己的艺术特长,用画笔和颜料将我们的花盆变得更加漂亮。
(五)展示分享,总结评价
1.展示分享
本课有三个活动。第一,回顾前五课时的流程内容,明确本节课的任务,发布本课的评价量表。给每个小组充分的时间继续改进和完善花盆,做评比前的最后一次整改。
第二,进行评比。教师发布评比规则,在评比过程中,其它小组认真观摩成果展示,并及时思考和记录其他小组的亮点和不足之处。
第三,展示交流我们制作的花盆。各小组有效地介绍花盆制作的过程和亮点,步骤清晰。通过小组的展示,可以更直观地了解学生的学习成果。
2.总结评价
学生通过经历整个活动,总结得与失及理性对其他小组进行评价,勤于反思让学生养成学会学习的习惯,理性建议培养学生的批判质疑的科学精神。教师总结课程实施中的遇到的问题与收获,引导学生课后继续优化花盆,反思如何让花盆更符合种植需求和更美观。通过本节课例的学习,各小组的学生学用STEAM 学习方式继续探究,也培养了学生的动手实践能力、创新能力和解决问题的能力。
- 学生作品展示及点评


在美化装饰环节,学生通过反复探索,最终选择了防水耐用的丙烯材料,色彩鲜艳、附着力强,让原本单调的花盆多了一份灵动。在图案的选择上,结合我校诗经植物主题,用了传统纹样中的花草纹等作为装饰,童趣且不失传统。
五、案例实施成效和反思
(一)学生反思
1.在进行“淤泥固化硬度”实验环节中,我们十分兴奋,因此我们看哪个哑铃比较重就拿哪一个,结果导致固化后的长方体断裂。这一次实验的粗心大意教会了我们,在做实验的时候,一定要按照实验步骤走,仔仔细细开展实验。我们选择观看损坏程度时,习惯性就是“碎了,碎了”,这种没有区别性的语言描述,让我们无法区别实验结果,所以我们要好好学语言表达,用更多甚至是更具体精准地语言来描述实验现象,从而为实验带来可靠有用的数据。
2.在使用模具制作花盆时,我们本以为很简单,结果动手做的时候发现我们第一次向模具里面倒原料的时候倒得太快了,等到晒干过后发现花盆上面有一些小洞,老师说是因为我们倒得太快,产生了气泡了。所以我们第一次制作得花盆是不合格的。我明白了不管做什么事情都要细心,不要认为简单就不认真做。
(二)教师反思
- 善用STEAM的特征根据STEAM学习的真实性,开STEAM学习课堂首先需要选择贴近学生生活,符合生话情境的内容,解决真实的问题。盐田河是学生上下学的必经之地,探究怎么样盐田河更美观,与同学们的生活息息相关,能够激发学生的学习积极性。STEAM学习不是让学生简单的学习知识,而是让学生学会获取知识的途径;不是单纯的做实验,而是可以将知识解决生活中的问题:不是单纯的于工课,而是像科学家一样思考,像工程师一样解决问题。所以,我们在选择课程的内容时候要有真实的驱动性问题和学习目标。
2、善用《学习手册》和评价量表
在布置任务之初,学生需要分组去查找资料和完善资料,并且是需要每位同学完成此项任务。但有多半学生没有按时查找资料,这就会影响接下来的小组讨论环节。并且在制作作品中,需要学生自己去上网或者通过别的渠道去购买材料,也有大部分的小组并不能按时的将材料带来,这就会影响上课的进度。我们就想到了,需要使用起来。所以我们在每一个环节都设计了《学习手册》和过程性评价量表,让孩子们做完这一步了,对自己小组进行评价,再继续下一个环节。这样不仅让他们的流程是清晰的,而且通过评价量表的评价机制也能提高他们的学习积极性。
3、善用用团队资源
项目式学习具有很明显的跨学科性,所以一个项目里需要有不同学科的老师加入。在本次项目中,我们团队里有语文、科学、信息、数学、美术等学科老师的共同参与。所以当学生有哪方面的学科知识不清楚的时候,就可以去寻找那个学科的老师。此外我们还有家属外援是土木工程专业的博士,给我们提供相关咨询和帮助。同时,每个老师都需要积极地提升自己的跨学科能力,不断地参加关于项目式学习的培训。
(三)项目成效
本课程立足真实而具体的情境,通过带领学生实地查看盐田河两岸环境,通过专家讲座了解到淤泥治理的知识,同时我们为盐田河淤泥治理提供新的思路,探究淤泥固化实验,尝试用工具将淤泥做成花盆,同时用专业仪器检测淤泥肥力,用淤泥作为种植植物的肥料,将淤泥变废为宝、一物多用。
本课程以学生为中心,学生充分利用多媒体和网络信息技术资源,通过实践体验、自主发现、协商合作、动手制作等多种途径来完成,培养学生学习的自主性和创造性,提升学生自主学习、分析问题、解决问题的能力,培养他们热爱盐田河、保护盐田河的主人翁意识。
本课程将STEAM 理念与小学学科相整合,让课堂更接近生话、更注重实践、更强调跨学科的总合。 STEAM 课程全程对学生的表现行为进行监控,特别重视在获得评价的信息后作出及时反馈和改进性指导。并不以最终结果为唯一标准,还从学生的文本记录、活动视频、口头报告等对学业表现进行评价。 课程强调创新能力和解决问愿能力的培养。因此,评价的内容更强调答案不是唯一的,允许多样化的解决方案,有利于培养学生的工程思维。






